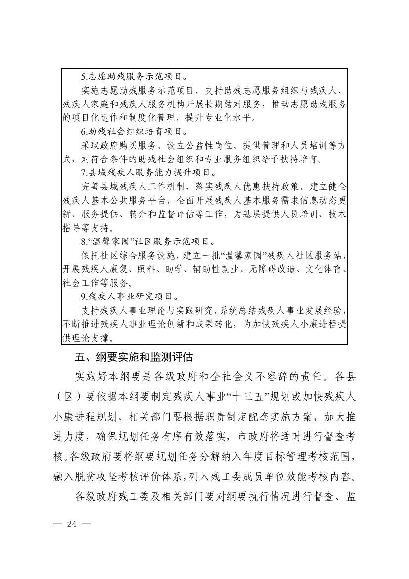
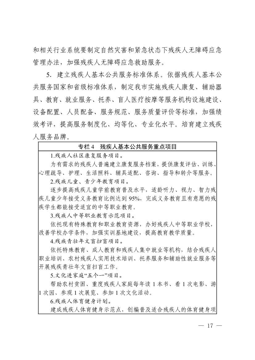
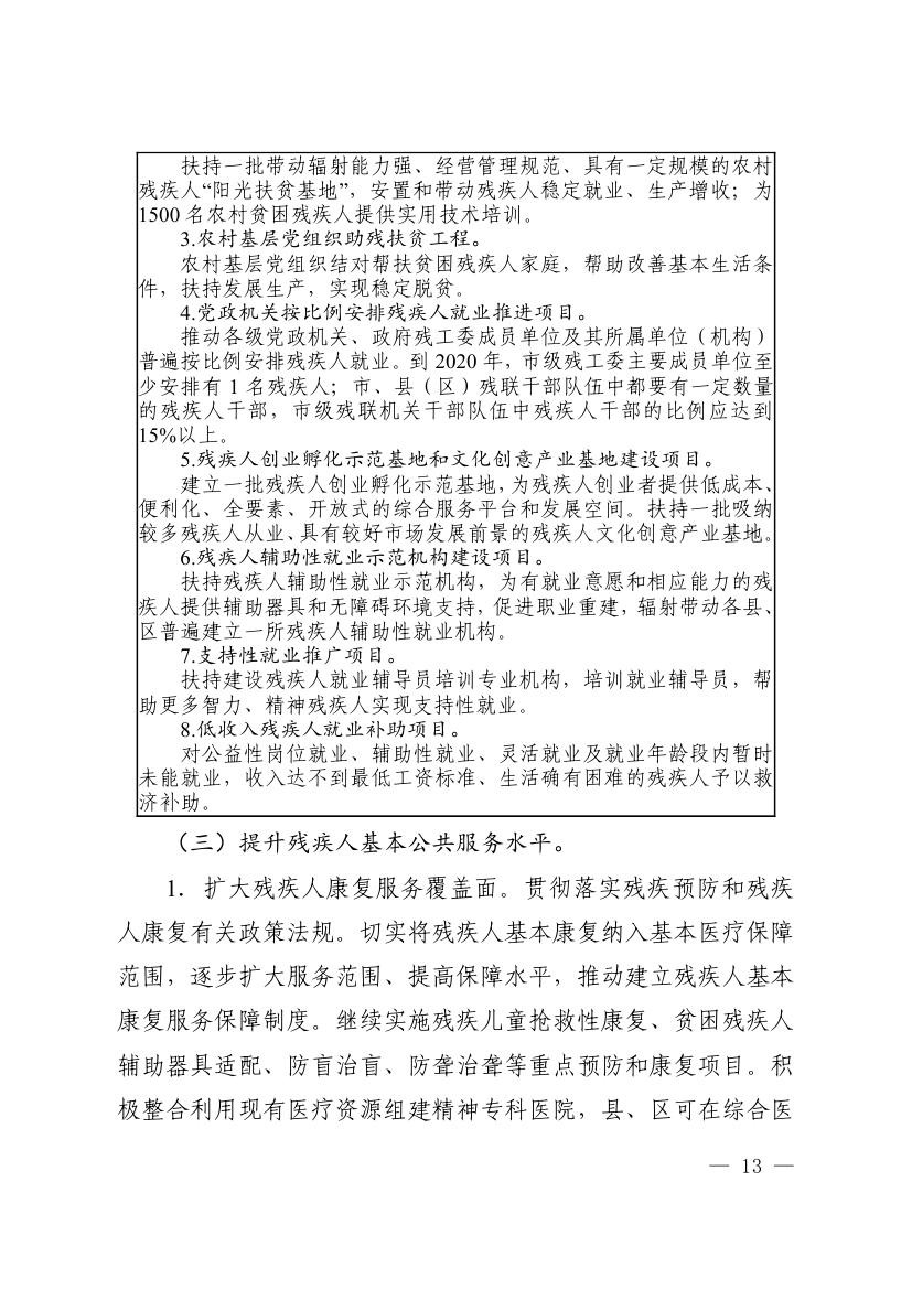
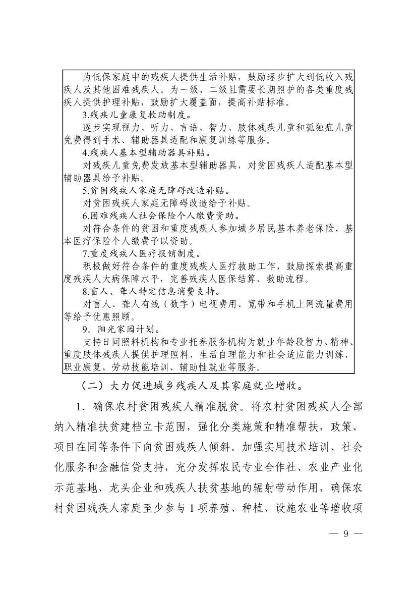
发布时间:2017年04月27日 来源:马鞍山政府信息公开目录 浏览次数:4655
相关文章
标题:安徽省长丰县全面开展农村妇女“两癌”免费筛查 筑牢女性健康防线
标题:安徽省人民政府办公厅关于基本医疗保险省级统筹的实施意见
标题:安徽省人民政府办公厅关于印发安徽省统一城乡居民基本医疗保险和大病保险保障待遇实施方案(试行)的通知