您现在的位置:首页> 政策指南> 人民政府> 海南> 标题:海南省人民政府关于印发海南省“十三五”加快残疾人小康进程发展规划的通知 琼府〔2017〕24号

海南省人民政府关于印发海南省“十三五”加快残疾人小康进程发展规划的通知 琼府〔2017〕24号

各市、县、自治县人民政府,省政府直属各单位:

  《海南省“十三五”加快残疾人小康进程发展规划》已经省政府同意,现印发给你们,请认真贯彻执行。

海南省人民政府
2017年3月9日

  (此件主动公开)

海南省“十三五”加快残疾人小康进程发展规划

  为加快残疾人小康进程,进一步保障和改善残疾人民生,帮助残疾人共享全面小康社会和国际旅游岛建设成果,依据《国务院关于印发“十三五”加快残疾人小康进程规划纲要的通知》(国发〔2016〕47号)和《海南省国民经济和社会发展第十三个五年规划纲要》,制定本规划。

  一、“十二五”我省残疾人事业发展现状

  “十二五”期间,在全省各级党委、政府的重视下和社会各界的支持下,我省残疾人保障体系和服务体系逐步建立,残疾人生存发展状况得到进一步改善,参与社会能力显著增强,有法可依、依法发展的残疾人事业格局基本形成。“十二五”期末,全省共有残疾人53万。其中有9640名农村贫困残疾人脱贫,4.2万名重度残疾人每人每月得到不低于150元的生活补贴,5726户残疾人危房得到改造,4万多名残疾人得到不同程度的康复治疗和康复服务,4万多名残疾人纳入最低生活保障范围,2万多名残疾人实现就业创业,教育、文化体育服务和无障碍环境建设加快推进。成立海南省残疾人基金会,筹措社会助残资金,传播爱心文化。尊重、关爱、扶助残疾人的社会风尚日益形成,残疾人事业进入健康、持续、快速发展的上升期。

  我省残疾人事业在“十二五”期间虽然取得较大成就,但是总体水平还不能完全适应经济社会发展形势,城乡残疾人生活水平同社会平均水平之间还有一定差距,残疾人社会保障和公共服务体系建设仍需加强,残疾人综合服务设施匮乏,1.5万名贫困残疾人尚未脱贫,6000户残疾人危房未进行改造,残疾人得到基本康复服务和义务教育的比例有待提升。“十三五”时期是全面建成小康社会的决胜阶段,必须补上残疾人事业的短板,改善残疾人民生福祉,加快残疾人小康进程。

  二、总体要求

  (一)指导思想。

  全面贯彻党的十八大和十八届三中、四中、五中、六中全会精神,以邓小平理论、“三个代表”重要思想、科学发展观为指导,深入贯彻习近平总书记系列重要讲话精神,坚持“四个全面”战略布局,牢固树立创新、协调、绿色、开放、共享的发展理念,按照新时期党中央、国务院和省委、省政府关于促进残疾人事业发展的部署,把加快残疾人小康进程作为全面建成小康社会决胜阶段的重点任务,健全残疾人权益保障制度,完善扶残助残服务体系,创新残疾人工作体制机制,以残疾人最关心、最现实、最直接的利益需求为目标,以国际旅游岛建设统揽海南残疾人事业发展全局,强化基础,注重特性,突出特色,全面提高残疾人的生活质量和服务水平,促进残疾人事业与海南经济社会协调发展。

  (二)基本原则。

  1.坚持普惠与特惠相结合。既要通过普惠性制度安排给予残疾人公平待遇,保障他们的基本生存发展需求,又要通过特惠性制度安排给予残疾人特别扶助和优先保障,解决好他们的特殊困难和特殊需求。

  2.坚持政府主导与社会参与、市场推动相结合。既要突出政府责任,确保残疾人公平享有基本民生保障,依法维护好残疾人平等权益;又要充分发挥社会力量、残疾人组织和市场机制作用,满足残疾人多层次、多样化的需求,为残疾人就业增收和融合发展创造更好环境。

  3.坚持增进残疾人福祉和促进残疾人自强自立相结合。既要解决好残疾人最关心、最直接、最现实的利益问题,不断增进和提高残疾人福祉;又要加快提高残疾人自我发展能力,充分发挥残疾人的积极性、主动性和创造性,帮助残疾人通过自身努力创造更加幸福的生活。

  4.坚持统筹兼顾与分类指导相结合。既要加强对农村和贫困、重度残疾人的重点扶持,统筹推进城乡区域和不同类别残疾人小康进程;又要充分考虑城乡和地区差异,使残疾人小康进程与当地经济社会发展水平和全面小康进程相协调、相适应。

  (三)发展目标。

  到2018年,农村贫困残疾人家庭实现脱贫,力争城乡残疾人家庭人均可支配收入年均增速比社会平均水平更快一些,残疾人及其家庭不愁吃、不愁穿,普遍享有基本住房、基本养老、基本医疗、基本康复,生活有保障,居家有照料,出行更便利。

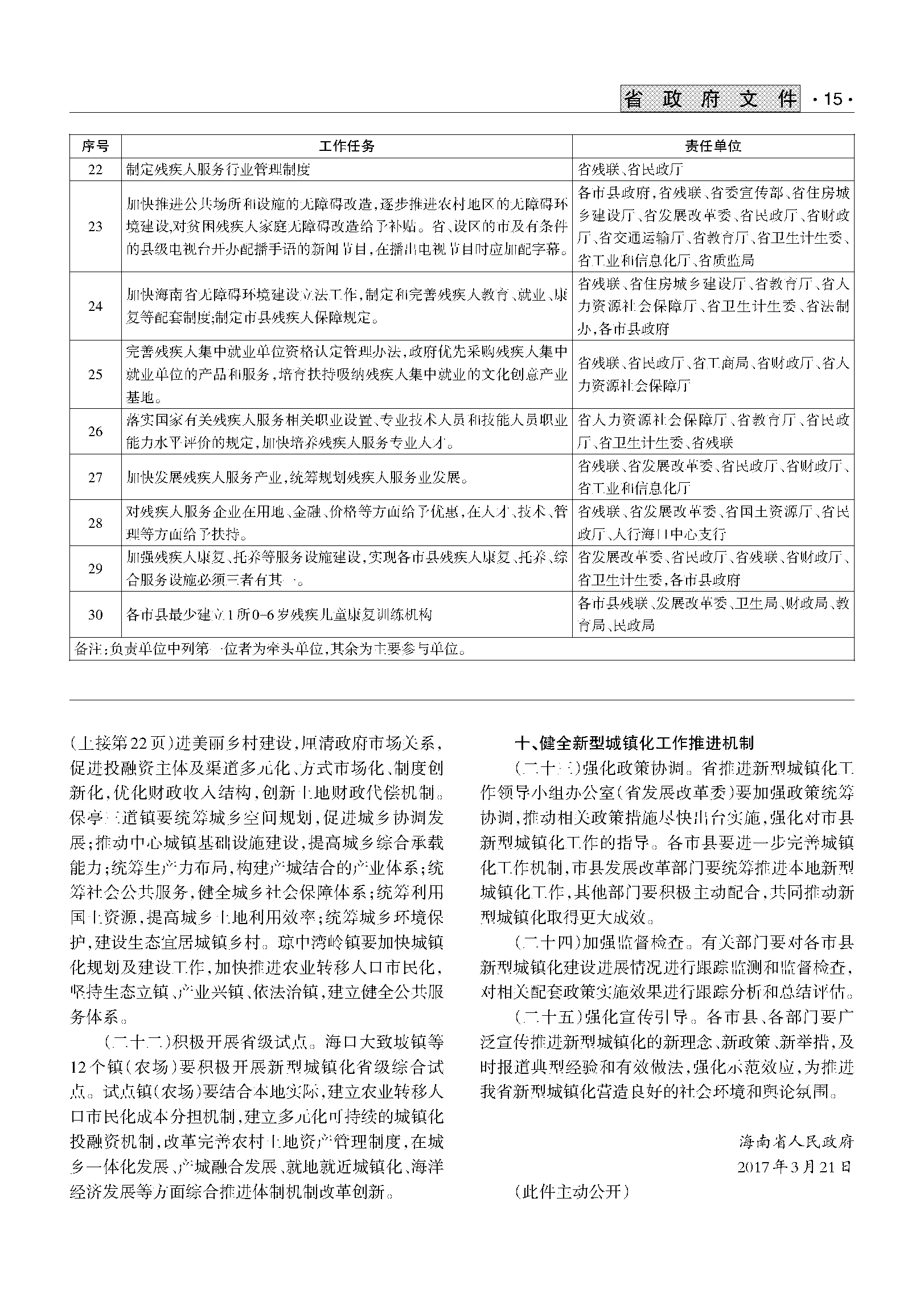
  到2020年,农村贫困残疾人生活水平和质量进一步提升,城乡残疾人保障服务能力进一步巩固提高,残疾人权益保障制度基本健全,残疾人基本公共服务体系更加完善,受教育水平明显提高,就业更加充分,文化体育生活更加丰富活跃,自身素质和能力不断增强,社会参与更加广泛深入。残疾人事业与经济社会协调发展,理解、尊重、关心、帮助残疾人的社会环境更加和谐。

 


专栏1“十三五”加快残疾人小康进程主要指标

序号

指 标

目标值

属性

1

残疾人家庭人均可支配收入年均增速

>7.5%

预期性

2

城乡残疾居民基本养老保险参保率

>95%

预期性

3

城乡残疾居民基本医疗保险参保率

>95%

预期性

4

农村贫困残疾人家庭存量危房改造率

100%

约束性

5

农村建档立卡贫困残疾人脱贫率

100%

约束性

6

困难残疾人生活补贴目标人群覆盖率

100%

约束性

7

重度残疾人护理补贴目标人群覆盖率

100%

约束性

8

残疾人基本康复服务覆盖率

≥80%

约束性

9

残疾人辅助器具适配率

≥80%

约束性

10

残疾儿童少年接受义务教育比例

≥85%

约束性

11

有就业需求的残疾人就业率

≥95%

预期性


  三、主要任务

  (一)着力保障和改善残疾人基本民生。

  1.建立完善残疾人福利补贴制度。全面落实困难残疾人生活补贴制度和重度残疾人护理补贴制度,建立残疾儿童康复救助制度,逐步提高残疾儿童少年福利保障水平。省、市县政府应对残疾人基本型辅助器具适配和贫困残疾人家庭无障碍改造予以补贴。制定和落实低收入残疾人家庭生活用水、电、气等基本生活支出费用优惠和补贴政策。制定实施盲人、聋人特定信息消费支持政策。实施对持证残疾人免费搭乘市区内公共交通工具。公园、旅游景点和公共文化体育设施对持证残疾人和重度残疾人陪护人员免费开放并提供无障碍服务。

  2.提高残疾人社会救助水平。将符合城乡最低生活保障条件的残疾人纳入城乡最低生活保障范围,实现应保尽保。生活困难、靠家庭供养且无法单独立户的成年无业重度残疾人,经个人申请,可按照单人户纳入最低生活保障范围。逐步提高重度残疾、一户多残、老残一体等特殊困难低保家庭保障水平。社会救助机构及时受理残疾人申请的社会救助,并妥善安置。对纳入城乡医疗救助范围的残疾人,逐步提高救助标准和封顶线。符合医疗救助条件的参保残疾人及精神障碍患者按规定享受基本医疗保险、大病保险支付后自付费用仍难以负担的,优先给予医疗救助。将贫困残疾人全部纳入重特大疾病医疗救助范围,使贫困残疾人大病医治得到有效保障。对生活无着的流浪、乞讨残疾人给予及时救助,健全流浪、乞讨残疾人返乡保障制度,对因无法查明身份信息而长期滞留的流浪、乞讨残疾人给予妥善照料安置。

  3.加大残疾人社会保险力度。落实贫困残疾人参加城乡居民基本养老保险代缴保费保险政策,低收入家庭中重度残疾人参加城乡居民基本医疗保险个人缴费部分给予全额补助,非重度残疾人个人缴费部分给予补助50%。完善残疾人医疗报销制度,落实已纳入基本医疗保险支付范围的医疗康复项目,逐步扩大基本医疗保险支付的医疗康复项目。支持商业保险机构对残疾人实施优惠保险费率,鼓励开发适合残疾人的补充养老、补充医疗等商业保险产品。鼓励残疾人个人参加相关商业保险。

  4.优先保障残疾人基本住房。对符合住房保障条件的城镇残疾人家庭优先提供公共租赁住房或发放住房租赁补贴。在实施农村危房改造中,优先安排贫困残疾人家庭,按规定提高补贴标准,落实在农房动工建设即可下拨50-80%农村危房改造补助资金的政策,解决危改启动资金难题。到2018年完成农村贫困残疾人家庭存量危房改造任务。

  5.加快发展残疾人托养照料服务。建立健全以家庭为基础、社区为依托、机构为支撑的残疾人托养服务体系,实现与儿童、老年人护理照料服务体系的衔接和资源共享。逐步提高残疾人托养服务能力,扩大受益面。继续实施“阳光家园计划”,提高托养机构规范化服务水平。为盲、聋、智障等残疾老人提供养老服务,提升专业化服务水平。对收养残疾儿童的家庭给予更多政策优惠支持,使更多的残疾儿童回归家庭生活。

 


专栏2 残疾人民生兜底保障重点政策

1.最低生活保障制度。

将符合条件的残疾人家庭及时纳入最低生活保障范围。生活困难、靠家庭供养且无法单独立户的成年无业重度残疾人,经个人申请,按照单人户纳入最低生活保障范围。

2.困难残疾人生活补贴制度和重度残疾人护理补贴制度。

为低保家庭中的残疾人提供生活补贴,为重度残疾人提供护理补贴。

3.残疾儿童康复救助制度。

逐步实现0—6岁视力、听力、言语、智力、肢体残疾儿童和孤独症儿童免费得到手术、辅助器具适配和康复训练等服务。

4.贫困残疾人家庭无障碍改造补贴。

省和市县政府对贫困残疾人家庭无障碍改造给予补贴。

5.困难残疾人社会保险个人缴费资助。

对符合条件的贫困和重度残疾人参加城乡居民基本养老保险、基本医疗保险个人缴费予以资助。

6.重度残疾人医疗报销制度。

积极做好符合条件的重度残疾人医疗救助工作,逐步提高重度残疾人大病保障水平,完善残疾人医保结算、救助流程。

7.盲人、聋人特定信息消费支持。

对盲人、聋人有线(数字)电视费用、宽带和手机上网流量费用等给予优惠照顾。

8.阳光家园计划。

支持日间照料机构和专业托养服务机构为就业年龄段智力、精神残疾人和重度肢体、视力残疾人提供护理照料、生活自理能力和社会适应能力训练、职业康复、劳动技能培训、辅助性就业等服务。


  (二)大力促进残疾人及其家庭就业增收。

  1.实施对贫困残疾人家庭的精准扶贫和精准脱贫。制定实施《海南省贫困残疾人脱贫攻坚行动计划(2016—2020年)》。把农村贫困残疾人作为重点扶持对象纳入精准扶贫工作机制和贫困监测体系,纳入建档立卡范围,分类施策。加强实用技术培训、社会化生产服务和金融信贷支持,充分发挥农民专业合作社、龙头企业和残疾人扶贫基地的辐射带动作用,确保有劳动力的农村贫困残疾人家庭至少有1名劳动力掌握1-2门实用技术。加强城乡劳动力资源信息对接与就业服务,有序组织农村残疾人转移就业。在资产收益扶贫工作中,财政专项资金形成的资产可折股量化优先配置给贫困残疾人家庭。积极引导贫困残疾人家庭采取土地托管或林权、农村土地承包经营权入股等方式,实现家庭资产增值增收。第一书记等驻村干部要将残疾人贫困户作为重点帮扶对象,选好配强帮扶责任人。将残疾人减贫成效纳入全省各级政府扶贫开发工作成效考核范围。

  2.依法大力推进残疾人按比例就业。落实《中华人民共和国残疾人保障法》和《残疾人就业条例》,进一步推进用人单位按比例安排残疾人就业公示制度,全省各级党政机关、事业单位、国有企业应当带头招录(聘)和安排残疾人就业,加大岗位开发力度,履行按比例安排残疾人就业义务。切实维护残疾人平等报考公务员的权利,为残疾人考生创造良好的考试环境。未安排残疾人就业的事业单位申请使用空编招聘时,应优先招聘符合条件的残疾人。全省各级党政机关中的非公务员岗位(科研、技术、后勤等),要积极安排残疾人就业,并依法与残疾职工签订劳动合同,保障其合法权益。加大残疾人就业保障金对按比例和超比例安排残疾人就业单位的奖励力度,将用人单位是否履行按比例安排残疾人就业纳入各类先进单位评选标准。到2020年,全省所有省级党政机关、地级市残工委主要成员单位至少安排1名残疾人就业。继续支持盲人按摩业发展,推动盲人按摩规范化、品牌化发展。各类医疗机构要积极吸纳符合条件的盲人医疗按摩人员就业执业。积极做好残疾军人退役安置工作。培育残疾人就业辅导员队伍,发展支持性就业。落实《海南省残疾人就业保障金征收使用管理办法》,加强残疾人就业保障金管理,建立征收使用情况公示制度。

  3.落实就业税费减免和创业扶持。残疾人申办个体商户或企业的,按规定免收办证类和管理类等各项行政事业性收费。对残疾人个人劳动所得和从事个体工商户生产经营的,以及集中安置残疾人的盲人按摩机构、工疗机构、福利企业、辅助性就业机构等用人单位,依法享受税收优惠政策。对残疾人兴办、创办、领办安置残疾人就业单位的,在场地、资金、技术、贴息贷款等方面给予扶持。

  4.稳定发展残疾人集中就业。通过税收优惠、社会保险补贴、岗前培训补贴,鼓励用人单位吸纳更多残疾人就业。建立残疾人集中就业单位资格认定管理办法。搭建残疾人集中就业单位产品和服务展销平台,制定政府采购残疾人集中就业单位产品和服务的有关政策。鼓励各级加大残疾人就业保障金对残疾人集中就业单位的投入,扶持其稳定发展。培育残疾人集中就业产品和服务品牌,扶持带动残疾人就业能力强的龙头企业。支持盲人保健按

  摩业,鼓励盲人按摩规模化、品牌化。建立农村贫困残疾人扶贫基地,安置和带动残疾人稳定就业、生产增收。

  5.引导残疾人多渠道就业、自主创业、灵活就业和辅助性就业。积极促进高校残疾人大学生稳定就业,建立就业实习基地,加强稳岗服务,确保应届残疾人大中专毕业生当年就业率达到60%以上。借助“互联网+”行动,鼓励残疾人利用网络就业创业,给予设施设备和网络资费补助。抓好残疾人创业就业一条街建设,并探索建立一批残疾人创业示范基地,在安排经营场所、创业项目、创业培训、启动资金、后续发展资金筹集等方面,为残疾人创业者提供支持和个性化服务。扶持残疾人社区就业、开拓残疾人居家就业、网上就业,建立完善残疾人创业孵化机制,扶持残疾人创业致富带头人。发掘并支持具有非物质文化遗产传承、振兴传统工艺、家庭手工业等技艺的残疾人,带动更多残疾人开展规模化经营。全省各级政府开发的公益性岗位和通过政府购买服务方式设立的就业岗位优先安排符合就业困难人员条件的残疾人。将符合条件的乡镇(街道)残疾人专职委员纳入公益性岗位。扶持残疾人亲属就业创业,实现零就业残疾人家庭至少有1人就业。促进残疾妇女就业创业,加大支持盲人、聋人就业力度。完善残疾人辅助性就业政策,通过提供工资性、社会保险、设施设备和无障碍改造等补贴的形式,支持残疾人辅助性就业。到2020年所有市县(区)应至少建有1所残疾人辅助性就业机构,基本满足具有一定劳动能力的智力、精神和重度肢体残疾人的就业需求。

  6.加强残疾人就业服务和劳动权益保护。全省各级政府要将有就业创业愿望和培训需求的残疾人列为各类职业培训对象。对符合补助范围的残疾人参加职业培训,通过职业技能鉴定取得职业资格证书的,按规定给予相应补助。全省各级残疾人就业服务机构和公共就业服务机构要免费向残疾人提供职业指导、职业介绍、职业培训等就业服务,对符合就业困难人员条件的残疾人提供就业援助。加强劳动保障监察,严肃查处强迫残疾人劳动、不依法与残疾劳动者签订劳动合同、不缴纳社会保险费等违法行为,依法纠正用人单位招用人员时歧视残疾人行为,切实维护残疾人劳动保障权益。

 


专栏3 残疾人就业增收重点项目

1.残疾人职业技能提升计划。

有就业意愿和相应能力的残疾人普遍得到就业创业培训;技能岗位的残疾人普遍得到岗位技能提升培训。

2.农村残疾人“阳光扶贫基地”项目。

扶持一批带动辐射能力强、经营管理规范、具有一定规模的农村残疾人“阳光扶贫基地”,安置和带动残疾人稳定就业、生产增收。

3.农村基层党组织助残扶贫工程。

全省农村基层党组织结对帮扶贫困残疾人家庭,帮助改善基本生活条件,扶持发展生产,实现稳定脱贫。

4.党政机关按比例安排残疾人就业推进项目。

推动全省各级党政机关、事业单位、国有企业普遍按比例安排残疾人就业。

5.残疾人创业孵化示范基地和残疾人大学生创业基地项目。

建立一批残疾人创业孵化示范基地,为残疾人创业者提供低成本、便利化、全要素、开放式的综合服务平台和发展空间。扶持海南省残疾人大学生创业基地健康持续发展。

6.残疾人辅助性就业示范机构建设项目。

扶持残疾人辅助性就业示范机构,为有就业意愿和相应能力的残疾人提供辅助器具和无障碍环境支持,促进职业重建,辐射带动各市县(区)普遍建立一所残疾人辅助性就业机构。

7.支持性就业推广项目。

扶持建设残疾人就业辅导员培训专业机构,培训一批就业辅导员,帮助更多残疾人实现就业。

8.低收入残疾人就业补助项目。

对公益性岗位就业、辅助性就业、灵活就业及就业年龄段内暂时未能就业,收入达不到最低工资标准、生活确有困难的残疾人予以救济补助。


  (三)提升残疾人基本公共服务水平。

  1.强化残疾预防。加强残疾预防工作组织领导,加大残疾预防人才培养、设施设备和工作经费投入力度。以创建国家残疾预防综合试验区试点工作为契机,总结推广万宁市、东方市创建残疾预防综合试验区试点经验,积极推进以社区和家庭为基础、以一级预防为重点的三级预防工作。建立残疾报告制度,推动建立完善筛查、诊断、随报、评估一体化的残疾监测网络。加大残疾预防宣传力度,强化基本公共卫生服务,开展致残因素监控,采取有效措施控制因遗传、疾病、意外伤害、环境及其他因素导致的残疾发生和发展。优化整合妇幼保健和计划生育技术服务资源,降低新生儿的残疾发生率,建立儿童残疾筛查、诊断、康复服务体系,加强筛查和诊断,特别是新生儿残疾筛查,有效控制孤独症、脑瘫、智力残疾等先天疾病的发生。

  2.实施残疾人精准康复服务行动。以残疾儿童和持证残疾人为重点,采取多种形式,实施精准康复,为残疾人提供基本康复服务。继续实施残疾儿童抢救性康复、贫困残疾人辅助器具适配、防盲治盲、防聋治聋等重点康复项目,逐步实现0-6岁残疾儿童免费得到手术、辅助器具适配和康复训练服务;逐步实现精神残疾人常规免费服药和贫困重性精神残疾人住院治疗救助补贴全覆盖。推动精神残疾人康复基地、社区康复机构建设,加大对民办残疾人康复机构的扶持力度,制定扶持民办残疾人康复机构发展管理办法,促进“公办民营”、“民办公助”残疾人康复业务的开展。将残疾人健康管理和社区康复纳入基本公共服务清单,将社区医疗康复纳入社区卫生服务,推进残疾人辅助器具适配和以重度截瘫、偏瘫残疾人康复服务为重点的支持性服务到社区、进家庭并给予补贴。

  3.提高残疾人受教育水平。实施特殊教育学校建设工程,在人口30万以上及接近30万、尚没有特殊教育学校的市县加快建设特殊教育学校,并继续改善特殊教育学校办学条件,为残疾儿童就近就学创造条件。鼓励特殊教育学校实施学前教育;鼓励残疾儿童康复机构取得办园许可,为残疾儿童提供学前教育;鼓励普通幼儿园接收残疾儿童;建立随班就读支持保障体系,在残疾学生较多的义务教育阶段普通学校建立特殊教育资源教室,提高义务教育阶段普通学校接收残疾学生的能力;完善中等、高等教育的融合教育政策措施,不断扩大融合教育规模。建立为不能到校学习的重度残疾儿童送教上门的服务机制。继续采取“一人一案”方式解决好未入学适龄残疾儿童少年接受义务教育问题。加快发展以职业教育为主的残疾人高中阶段教育。进一步落实残疾学生接受教育的资助政策,对符合资助政策的残疾学生和残疾人子女优先予以资助;建立完善残疾学生特殊学习用品、教育训练、交通费等补助政策。中等职业学校、普通高校在招生录取、专业学习、就业等方面加强对残疾学生的支持保障服务。制定实施残疾青壮年文盲扫盲行动计划,全面开展残疾青壮年文盲扫盲工作。加强海南师范大学特殊教育专业建设,充分发挥海南师范大学特殊教育专业在特教师资培养培训方面的作用。在现有编制总量内,落实特殊教育学校开展正常教学和管理工作所需编制,配足配齐教职工。加强特殊教育教师队伍建设,加大对特殊教育学校教师、承担残疾学生教学和管理工作的普通学校教师的培训力度。完善特教教师收入分配激励机制。深化特殊教育课程改革,提高特殊教育教学质量和水平。提高特殊教育信息化水平,利用网络远程教育资源,为残疾人提供方便快捷的受教育机会。

  4.丰富残疾人文化体育生活。将残疾人作为公共文化体育服务的重点人群之一,公共文化惠民工程、全民健身工程、全民阅读工程、公共文化体育服务机构和基层综合性文化服务中心要提供适合残疾人的服务内容和活动项目。建立残疾人体育健身示范点,通过社会体育指导员普及一批适合残疾人的体育健身项目,鼓励公共图书馆设立盲人阅览室,配备盲文图书、有声读物和阅听设备。各市县每年要开展残疾人文化周、残疾人阅读推广等群众性文化活动,丰富基层残疾人文化生活。开展残疾人特殊艺术项目发掘保护,加强特殊艺术人才培养,扶持特殊艺术团体建设和创作演出。把残疾人特殊艺术作为文化交流活动的重要组成部分,积极组织参加各种对外交流活动,充分发挥残疾人特殊艺术的感召力。支持创作、出版残疾人文学艺术精品力作,培育残疾人文化艺术品牌。

  5.全面推进无障碍环境建设。贯彻落实《无障碍环境建设条例》,制定和完善无障碍环境建设政策、法规和工作机制。确保新(改、扩)建道路、建筑物和居住区配套建设无障碍设施,加快推进政府机关、公共服务、公共交通、社区等场所设施的无障碍改造。城市公共停车场应在便利的位置设置残疾人专用停车位,其数量应不少于停车泊位总数的2%,对残疾人本人驾驶的机动车免收停车费。加强无障碍设施日常维护管理和监督使用,改进方便残疾人交通出行的服务举措。制定推广家居无障碍通用设计。加大贫困重度残疾人家庭无障碍改造工作力度。积极开展全国无障碍建设市县(区)创建工作,逐步推进村镇无障碍环境建设,加强无障碍知识的宣传、普及和推广。

  全省各级政府和有关行政管理部门要将信息无障碍纳入信息化建设规划,加快推进信息无障碍建设。按照国家信息无障碍技术标准,推广互联网、手机、电脑、可视设备等信息无障碍实用技术和产品,推动互联网网站无障碍设计。各级政府和有关部门要逐步推进以无障碍方式发布政务信息,推动公共机构建立语音提示、屏显字幕、视觉引导等系统,为残疾人提供无障碍服务。

 


专栏4 残疾人基本公共服务重点项目

1.残疾人社区康复服务项目。

为有需求的残疾儿童和持证残疾人普遍建立康复服务档案,提供康复评估、训练、心理疏导、护理、生活照料、辅具适配、咨询、指导和转介等服务。

2.残疾儿童、青少年教育项目。

逐步提高残疾儿童学前教育普及水平,适龄听力、视力、智力残疾儿童少年接受义务教育比例达到85%,符合条件的市县均建有特殊教育学校。依托现有特殊教育和职业教育资源,集中力量办好至少一所面向全省招生的残疾人中等职业学校。

3.公共文化体育设施项目。

公共文化体育设施和公园等公共场所对残疾人免费或优惠开放,鼓励公共图书馆设立盲人阅览室,配备盲文图书、有声读物和阅听设备。

4.文化进家庭“五个一”项目。

帮助农村贫困、重度残疾人家庭每年读一本书、看一次电影、游一次园、参观一次展览、参加一次文化活动。

5.残疾人体育健身计划。

建成一批残疾人体育健身示范点,创编普及一批适合残疾人的体育健身项目,巩固培养残疾人社会体育指导员队伍。

6.信息无障碍促进项目。

加强政府和公共服务机构网站无障碍改造,推进电信业务经营者、电子商务企业等为残疾人提供信息无障碍服务。


  (四)依法保障残疾人平等权益。

  1.完善残疾人权益保障政策法规。社会建设和民生等领域立法过程应听取残疾人和残疾人组织意见。加快我省无障碍环境建设立法工作,制定和完善残疾人教育、就业、康复等配套政府规章。促进市县残疾人保障规定的制定。建立残疾人权益保障法律、法规、规章信息公开系统。

  2.创新残疾人权益保障机制。贯彻落实《中共中央关于加强和改进群团工作的意见》,建立省、市县残疾人权益保障协商工作机制,拓宽残疾人和残疾人组织民主参与渠道,有效发挥残疾人、残疾人亲友和残疾人工作者人大代表、政协委员在国家政治生活中的重要作用。大力推进残疾人法律救助,帮助残疾人及时获得法律援助、法律服务和司法救助,扩大残疾人法律援助范围,推动构建残疾人法律救助协商机制,组建残疾人维权律师团,适时公布侵害残疾人权益的典型案件。办好12385残疾人服务热线和网络信访平台,实现12110短信报警平台的全覆盖和功能提升。建立完善残疾人权益保障应急处置机制。加大对困难残疾人临时救济,落实专项经费,促进社会和谐稳定。认真贯彻落实《中国残疾人联合会关于残联维权机构建设的通知》精神,地级市残联设立维权科,使维权工作适应新时期残疾人事业发展的客观要求。

  3.加大残疾人权益保障法律法规的宣传执行力度。将《中华人民共和国残疾人保障法》、《海南省实施<中华人民共和国残疾人保障法>办法》等相关法律法规宣传教育作为我省“七五”普法重要任务。加强残联系统工作人员及残疾人维权工作者法制教育培训,提高运用法治思维和法治方式推动事业发展、化解矛盾、维护稳定能力。积极开展议题设置,运用互联网和新媒体加大普法宣传力度。开展残疾人学法用法专项行动,积极推动残疾人权益相关法律进机关、进乡村、进社区、进学校、进企业、进单位活动,提高残疾人对相关法律法规政策的知晓度和维权能力。政府部门要带头落实残疾人权益保障法律法规,依法开展残疾人工作,依法维护残疾人权益。企事业单位、社会组织和公众要认真履行扶残助残的法定义务。配合全省各级人大、政协开展执法检查、视察和调研,促进残疾人权益保障法律法规的有效实施。严厉打击侵犯残疾人合法权益的违法犯罪行为。

  (五)凝聚加快残疾人小康进程的合力。

  1.大力发展残疾人慈善事业。鼓励和支持社会各界通过捐款捐物、扶贫开发、助学助医等方式,为残疾人提供慈善帮扶。鼓励以服务残疾人为宗旨的各类公益慈善组织发展,采取公益创投等多种方式,在资金、场地、设备、管理、岗位购买、人员培训等方面给予扶持,引导和规范其健康发展。支持引导残疾人基金会、狮子会、助残志愿者协会等慈善公益组织积极开展助残捐助活动。倡导社会力量兴办以残疾人为服务对象的公益性医疗、康复、特殊教育、托养照料、社会工作服务等机构和设施。

  2.广泛开展志愿助残服务。健全志愿助残工作机制,完善志愿者招募注册、服务对接、服务记录、组织管理、评价激励、权益维护等制度,提倡在单位内部、城乡社区开展群众性助残活动,鼓励青少年参与助残公益劳动和志愿服务,让更多的人参加志愿助残服务。建立健全经费保障机制,组织开展“志愿助残阳光行动”。

  3.加快发展残疾人服务业。完善落实残疾人服务业的市场准入、用地保障、投融资、人才引进等扶持政策。着力推动残疾人辅助器具、康复训练、康复护理、托养照料、生活服务、无障碍产品服务等产业发展,使残疾人康复护理、托养照料和生活服务产业形成一定规模。针对残疾人面临的意外伤害、康复护理、托养等问题,鼓励信托、保险公司开发符合残疾人需求的金融产品。大力发展残疾人服务中小企业,扶持一批残疾人服务龙头企业。加强残疾人服务行业管理,健全行业管理制度,依法成立行业组织,营造公平有序的市场环境。

  4.加大政府购买助残服务力度。将残疾人基本公共服务作为政府购买服务的重点领域,以残疾人康复训练、康复护理、托养照料、生活服务、扶贫解困、职业培训、就业创业服务、专业社会工作服务、家居无障碍环境改造等为重点,逐步完善政府购买助残服务指导性目录,扩大购买规模。强化事前、事中和事后监管,加强对政府购买助残服务的质量监控和绩效考评,实现政府购买服务促进专业服务组织发展、扩大服务供给、提高服务质量效益的综合效应。

  5.加大残疾人事业宣传力度。充分利用报刊、广播、电视等媒体和互联网,拓宽宣传渠道,形成规模效应,大力弘扬人道主义思想和残疾人“平等、参与、共享”的现代文明理念,广泛宣传党和政府扶残助残优惠政策措施,树立和宣传残疾人自强模范和扶残助残先进事迹,在全社会形成向善向上的强大力量,为加快推进残疾人事业发展营造良好氛围。开展形式多样的广播、电视、报刊和网络等助残公益广告播报;积极组织和参加残疾人事业好新闻评选;加快推进残联组织的微博、微信和移动客户端等新兴宣传平台建设,加强《今日海南残联》报刊和《感恩》杂志、全省各级残联门户网站等宣传阵地建设。

  四、保障措施

  (一)充分发挥政府主导作用。

  全省各级政府要将加快推进残疾人小康进程纳入重要议事日程,列为政府目标管理和绩效考核内容。主要领导负总责,分管领导具体负责,政府常务会议每年至少研究1次推进残疾人小康进程工作。全省各级政府残工委要进一步完善工作机制,切实发挥统筹协调和督促落实职能,及时解决突出困难和问题;各成员单位要各司其职、密切配合、形成合力。全省各级财政继续加大对残疾人民生保障和残疾人事业的投入力度,按照支出责任合理安排所需经费。充分发挥社会力量作用,鼓励采用政府和社会资本合作模式,形成多渠道、全方位的残疾人事业资金投入格局。

  (二)加强基础设施和服务机构建设。

  完善残疾人服务设施的功能定位和布局。加强残疾人服务设施绩效评价,提高设施使用效率。建成省残疾人综合服务中心(康复中心),各市县残疾人康复、托养、综合服务设施必须三者有其一,至少建立1所残疾儿童康复训练机构。加强残疾人就业、盲人医疗按摩等设施建设和设备配置。研究制定残疾人服务机构用地、资金、技术、人才、管理等优惠扶持政策。

  (三)建立与完善残疾人事业发展的人才保障机制。

  制定相关优惠政策,提高残疾人事业专业人才的待遇。完善残疾人服务相关职业和职种,完善残疾人服务专业技术人员和技能人员职业能力评价办法,加快培养残疾人服务专业人才队伍。鼓励有相关专业职称的医务人员到残疾人康复和托养机构开展多点执业、定期会诊、服务指导并按规定享受基层支医支农政策。

  (四)加快推进信息化建设。

  依托全省统一的网络和电子政务公共服务平台,开发建设“海南残联智慧服务平台”,利用互联网平台和信息通信技术,把互联网与残疾人各项业务有机结合起来,推动“互联网+残疾人服务”模式的创新应用,实现与教育、民政、人力资源社会保障、卫生计生等部门的数据交换和共享,推动残疾人工作的规范化、个性化。严格残疾人证核发程序,简化办证流程,加快推进智能化残疾人证试点,规范残疾人证科学管理。

  (五)增强基层综合服务能力。

  实施县域残疾人服务能力提升项目,构建市县(区)、乡镇(街道)、村(居)三级联动互补的基层残疾人基本公共服务网络。建立健全市县级残疾人康复、托养、职业培训、辅助器具适配、文化体育等基本公共服务平台,辐射带动乡镇(街道)、村(居)残疾人工作开展。加强残疾人社会工作和残疾人家庭支持服务。支持各类社会组织、社会工作服务机构、志愿服务组织到城乡社区开展助残服务。

  (六)协调推进城乡区域残疾人小康进程。

  在城乡发展一体化进程中加快促进农村残疾人增收,切实改善农村残疾人基本公共服务,鼓励引导城市残疾人公共服务资源向农村延伸。新型城镇化进程中确保把符合条件的农业转移人口中的残疾人转为城镇居民,确保进城残疾人享有社会保障、基本公共服务并做好就业扶持。逐步实现残疾人基本公共服务由户籍人口向常住人口扩展。加大对贫困地区残疾人事业的财政投入和公共资源配置力度,鼓励海口、三亚等基础较好市县发挥先行先试和引领示范作用,促进全省残疾人社会保障和基本公共服务协同创新发展。

  (七)加强残疾人组织和工作者队伍建设。

  进一步加强全省各级残联的自身建设,建立残疾人基本服务状况和需求信息动态更新机制,反映残疾人的呼声愿望,协助政府做好有关法规、政策、规划、标准的制定和行业管理。实施残疾人组织建设“强基育人工程”,进一步扩大残疾人组织覆盖面,提升基层残疾人组织治理能力,改善工作条件,解决好待遇问题。支持残疾人专门协会和村(社区)残疾人协会开展服务残疾人和维护残疾人合法权益工作,加强经费、场地、人员等工作保障。壮大专兼结合的残联干部队伍,加大对残联干部的培养、交流和使用力度,提升残联干部思想政治素质和代表、服务、管理能力。通过设立残疾人公益性岗位和政府购买服务相结合的方式,加强基层残疾人专职委员队伍建设,优化残疾人专职委员队伍结构,提高工资待遇,充分发挥其作用。完善残疾人专职委员管理办法,规范残疾人专职委员选配、考核、退出机制,打造一支适应未来残疾人事业发展需要的高素质残疾人专职委员队伍,确保服务残疾人最后一公里的畅通。广大残疾人工作者要恪守“人道、廉洁、服务、奉献”的职业道德,增强服务意识,强化职业素质,做残疾人的贴心人,全心全意为残疾人服务。鼓励广大残疾人自尊、自信、自强、自立,不断增强自我发展能力,积极参与和融入社会,在全面建成小康社会进程中建功立业,与全省人民一道创造更加幸福美好的生活。



专栏5 保障条件和服务能力建设重点项目

1.残疾人服务设施建设项目。

建立省级康复中心,支持市县级残疾人康复设施和市县级残疾人托养设施建设;尚未建设残疾人综合服务设施的市县,可随康复和托养设施配建市县级残疾人综合服务设施。

2.残疾人服务专业人才培养项目。

加快建立残疾人康复、特殊教育、就业服务、托(供)养服务、文化体育、维权和社会工作等方面的专业人才队伍,培养一批残疾人服务领域的领军人才、实用型专业人才和创新型团队。

3.海南残联智慧服务平台项目。

开发海南残联智慧服务平台项目,实现与中国残联各业务系统的数据共享,建立残疾人基本公共服务“网上受理—协同办理—监督评价”的新型服务模式,满足全省残疾人在教育、就业、康复、无障碍、文化等方面的多样化需求。

4.志愿助残服务示范项目。

支持助残志愿服务组织与残疾人、残疾人家庭和残疾人服务机构开展长期结对服务,推动志愿助残服务的项目化运作和制度化管理,提升专业化水平。

5.助残社会组织培育项目。

采取政府购买服务、设立公益性岗位、提供管理和人员培训等方式,对符合条件的助残社会组织和专业服务组织给予扶持培育。

6.县域残疾人服务能力提升项目。

完善县域残疾人工作机制,建立健全残疾人基本公共服务平台,全面开展残疾人基本服务需求信息动态更新、服务提供、转介和监督评估等工作,为基层提供人员培训、技术指导等支持。

7.“温馨家园”社区服务示范项目。

依托社区综合服务设施,建立一批“温馨家园”残疾人社区服务站,开展残疾人康复、照料、助学、辅助性就业、无障碍改造、文化体育、社会工作等服务。


  五、规划实施和监测评估

  实施好本规划是全省各级政府和全社会义不容辞的责任。各市县政府要依据本规划制定当地残疾人事业“十三五”规划或加快残疾人小康进程规划,各部门要将本规划的主要任务指标纳入当地国民经济和社会发展总体规划及专项规划,统筹安排、同步实施,确保规划确定的各项任务落到实处。

  全省各级政府残疾人工作委员会及相关部门要对规划执行情况进行督查、监测和跟踪问效,开展第三方评估,及时发现和解决执行中的问题。省政府残疾人工作委员会在“十三五”中期和期末对规划实施情况进行考核、绩效考评,并将结果向社会公开,对先进典型予以表彰。

  附件:重点任务分工